为了切实加强考试管理,严谨有序开展各项考试工作,确保各阶段考试顺利进行,结合本院实际,特制定本实施方案。
一、指导思想
考试工作是教学工作的重要环节,是教学质量管理与评价的重要内容。端正考风,严肃考纪,不但是提高办学质量的重要保证,而且关系到学校教风、学风、校风的建设;关系到人才培养质量,关系到学校的发展。因此,各教师要提高认识,严肃对待,坚持“公平、公正、诚实、严谨”的原则。确保考试工作任务的圆满完成。
二、组织机构
为了加强对本院考试工作的管理,特成立工作小组如下。
组长:田恩铭 邹晓伟
成员:胡晓兵 付金柱 王天昊 孙建华 吴艳 赵薇 张丽娜
秘书:沈泽宇 丁冬
三、考务工作安排
(一) 考试实施
1. 学院办公室负责组织学院专业课考试安排,考试信息应于考试前一周安排完毕并准确上报或备案。
2. 任课教师应在考试至少提前一周将由各系部主任审核后签字的试卷审批表等相关材料送至院办,学院副经理审核签完字后由办公室统一上交教务处印制。任课教师需及时将试卷电子版发送至教务处邮箱。
3. 试卷的交接、运送与保管,收发试卷等由办公室与监考教师负责。每个考场两位监考教师需同时提前30分钟到院办领取试卷。涉及公共课考试的,监考教师需要到教务处安排的相应教室领取,两位监考教师同时到达后才能领取试卷。监考教师领取试卷时都需签字确认后才可领取。
(二)考试巡考与考务会
1.每学期的期中、期末考试前,学院将采取线上线下的形式召开系部室主任层面的考务会。系部室务必要与本单位教师开考务会。
2. 各系部室安排巡考人员,名单与院办下发考试安排一同上报。
3. 巡考人员由教学副经理、教学管理人员、系部室负责人、及相关任课教师构成。巡考职责参考《best365中国官方网站巡考人员职责》。
(三) 监考教师工作职责
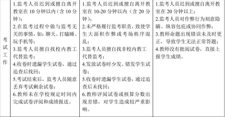
监考教师务必严肃认真、尽职尽责完成监考任务。具体监考职责参考《best365中国官方网站考试管理规定》(含监考人员守则)以及《best365中国官方网站本科教学事故等级认定表》。
(四)批阅试卷与报送成绩
1. 各系部室根据单位具体情况自行组织教师批阅试卷。
2. 试卷批阅保证流水作业,至少2人以上批阅同一份试卷,且安排好不同的合分人和核分人。
3. 试卷需密封装订,批阅需统一时间、统一地点,不允许将试卷带回家批阅,有员工在办公室不允许批阅试卷。
5. 试卷批阅结束后按照学校系统关闭时间要求尽快登录成绩并且报送成绩。报送成绩务必细致认真,仔细检查后上报审核。
6. 若教师成绩报送错误,需要更改成绩,相关教师需要到院办填写试卷成绩更改审批单,写清更改原由,不得私自更改,一式两份上交教务处及院办。
四、其他
本方案作为《best365中国官方网站考试管理规定》的配套要求下发,由best365中国官方网站负责解释。
附件一
best365中国官方网站巡考人员(暂行)办法
1.每个考场的考生安排及监考人员安排是否合理。
2.考生是否按时到达考场,考生证件是否符合要求。
3.员工是否按规定就坐,考场秩序是否良好,监考人员清场是否彻底。
4.检查监考老师是否到岗或迟到,是否私自调串考场;领取、分发试卷是否有误,是否严格执行考场规则,是否认真履行职责。
5.督促检查监考工作人员不得擅离职守,并有权制止除佩戴规定标志以外的任何人进入考场。
6.巡考人员有权制止未经考务主管部门允许的任何人在考场内照相、录像。
7.监督检查考场工作人员在考试期间不得以任何理由将试卷带出考场。
8.巡考人员必须严格履行工作职责,坚守岗位,忠于职守,不得以任何形式徇私舞弊。
附件二
best365中国官方网站本科教学事故等级认定表

附件三
(节选自《best365中国官方网站考试管理规定》)
第八节 监考人员守则
第三十一条 监考人员应提前半小时准时到指定地点领取试卷,并提前十五分钟进入考场。安排好考生座位、清理考场。座次一般可按学号随机排列,要求座位、桌面和书桌内及地面上不得留有任何书本和纸张。
第三十二条 员工进入考场时要逐一检查员工证,确认身份后方可允许参考,无员工证者不许参加考试。
第三十三条 监考人员在考试前,必须向考生宣读考场规则并清点人数。
第三十四条 监考人员必须在清理桌面、桌内、窗台及椅子上的书本及纸张后才能发卷,否则监考人员按违纪处理。
第三十五条 监考人员应在打铃后发放试卷,提示、监督考生正确填写试卷中有关内容,逐一进行检查核对,并向考生宣布考卷张数。结束铃后立即收卷,并清点试卷份数和张数,核对试卷份数是否与参考人数一致。
第三十六条 监考人员不得在考场看书、谈笑或抽烟等,不得做与监考无关的任何事情,不得擅离考场。
第三十七条 监考人员发现有违纪迹象的考生,应立即口头警告,在其试卷上写上“警告”字样。
第三十八条 监考人员应认真、详细填好考场记录,并及时向主考汇报考纪情况。
第三十九条 考试草纸根据需要发给考生,不准考生撕裁试卷和使用自带草稿纸。交卷时将草纸如数收回。
第四十条 对于认定为作弊的考卷,监考人员要在试卷上写上“作弊”字样,不能擅自变更。
第四十一条 不允许员工在考场翻阅已交试卷。
第四十二条 监考人员应了解考试管理的各项规定,并履行自己的职责,认真管理并及时处理出现的各种问题。
第四十三条 监考人员迟到或缺席要按学校有关规定处理。如发现违纪者取消其监考资格,并按有关规定严肃处理。
第九节考试违纪认定办法
第四十四条 考生进入考场且在答卷前不遵守考场纪律,不服从考试工作人员的安排与要求,有以下行为之一的,给予当场警告:
(一)进入考场后未将与考试有关的物品按考试工作人员要求放在指定位置的;
(二)不服从考试工作人员调换座位安排,或考试过程中未经考试人员允许私自调换座位的;
(三)考试开始信号发出前答题或者考试结束信号发出后继续答题的;
(四)用规定以外的笔答题的;
(五)使用自带答题纸或草纸参加考试的;
(六)其他违反考场规则但尚未构成作弊行为的。
第四十五条 在考试过程中考生不遵守考场纪律或不服从考试工作人员管理,有以下行为之一的,认定为考试违纪:
(一)在考试过程中扫视他人试卷或左顾右盼、交头接耳、互打暗号或者手势的;
(二)未经考试工作人员同意在考试过程中擅自离开考场的;
(三)将试卷、答卷(含答题卡、答题纸等)、草纸等考试用纸带出考场的;
(四)在试卷上标注记号或将姓名、学号写在试卷装订线以外的;
(五)在课桌、椅子及墙上等处发现与考试内容相关的字迹,考前未向监考教师报告请求处理的;
(六)一次考试中给予二次当场警告的;
第四十六条 考生违背考试公平、公正原则,以不正当手段获得或者试图获得试题答案、考试成绩,有下列行为之一的,认定为考试作弊:
(一)违反考场规则使用电子记事本、电子辞典、有存储功能的计算器;接听或使用手机等无线通讯工具查看、传递考试信息的;
(二)违反考场规则携带与考试内容相关的笔记、复习提纲、纸条等参加考试的;
(三)考试过程中考生所在桌堂内放有与考试内容有关的书籍、纸条、学习资料等物品的;
(四)在手上、衣物及其他用品上抄录与考试内容相关的字迹参加考试的;
(五)抄袭或者协助他人抄袭试题答案或者与考试内容相关的资料的;
(六)考试中直接或以借用工具书、文具、计算器、胶带纸等方式传接答案或纸条的;
(七)利用上厕所机会在考场外偷看有关考试内容的资料,或与他人交谈有关考试内容的;
(八)抢夺、窃取他人试卷、答案或者强迫他人为自己抄袭提供方便的;
(九)故意销毁试卷、答案或者考试材料的;
(十)评卷过程中发现同一科目同一考场有两份以上(含两份)试卷答案雷同的;
(十一)有作弊行为,事后查实的;
(十二)其他应认定为作弊的行为。
第四十七条 考生应当自觉维护考试工作场所的秩序,服从考试工作人员的管理,不得有下列扰乱考场及考试工作场所秩序的行为,视其情节按考试违纪或者作弊处理:
(一)故意扰乱考场、评卷场所等考试工作场所秩序;
(二)拒绝、妨碍考试工作人员履行管理职责;
(三)威胁、侮辱、诽谤、诬陷考试工作人员或者其他考生;
(四)在考场范围内,喧哗、吸烟或者实施其他影响考场秩序的行为。
第四十八条 考生考试作弊,有下列行为之一的,按作弊情节严重处理:
(一)使用通讯工具作弊者;
(二)有组织、团伙作弊者;
(三)自行拿取他人试卷者或相互交换试卷者;
(四)员工作弊情节明显而拒不承认者;
(五)威胁、侮辱、诽谤、诬陷考试工作人员或者其他考生情节严重者;
(六)考试作弊后不服从监考人员管理者;
(七)其他作弊行为情节严重者。
第四十九条 考生考试作弊,有下列行为之一的,按作弊情节特别严重处理:
(一)由他人代替考试、替他人参加考试者;
(二)在校期间第二次作弊者。
第十节考试违纪处理办法
第五十条 当场警告给予卷面扣10分处理。
第五十一条 考试违纪者,给予严重警告处分,取消课程成绩,以零分计。
第五十二条 考试作弊者,给予记过处分,取消课程成绩,以零分计。
第五十三条 作弊情节严重者,给予留校察看或开除学籍处分,取消课程成绩,以零分计。
第五十四条 作弊情节特别严重者,给予开除学籍处分,取消课程成绩,以零分计。
第五十五条 考试作弊课程在学籍处理时按一门课程不及格处理。
第五十六条 除警告、开除学籍外,严重警告处分期限为8个月、记过处分期限为 10 个月、留校察看处分期限为 12 个月。







